欢迎来到安徽华衡老年维权和调解中心官方网站!

安徽华衡老年维权和调解中心

民法典新旧对照表

发布时间:2020-10-28 浏览次数:1292

民法总则与民法典草案新旧对照表



5月22日,十三届全国人大三次会议在北京召开,《中华人民共和国民法典(草案)》已正式提交大会审议,《草案》对现行《民法总则》、物权》、《合同法》、《婚姻法》、《继承法》、《侵权责任法》等进行整合和部分修改。以下是原相关法律和《民法典草案》的对比。




01


民法总则与民法典草案(总则编)对比图



1.jpg

3.jpg



02

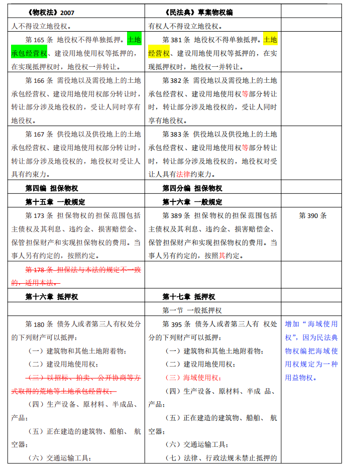
物权法与民法典草案(物权编)对比图


4.png
5.jpg
6.jpg
7.jpg
8.png
9.png
10.png
11.png
12.jpg
13.png
14.png
15.jpg
16.jpg
17.png
18.png
19.png
20.png
21.jpg
22.png
29.jpg23.jpg
24.png
25.jpg
03

旧法与民法典草案(人格权编)对比图


26.png
27.png
28.png
29.jpg
30.png
31.png
32.png
33.png
34.png
35.png
36.png
37.png
38.png
04

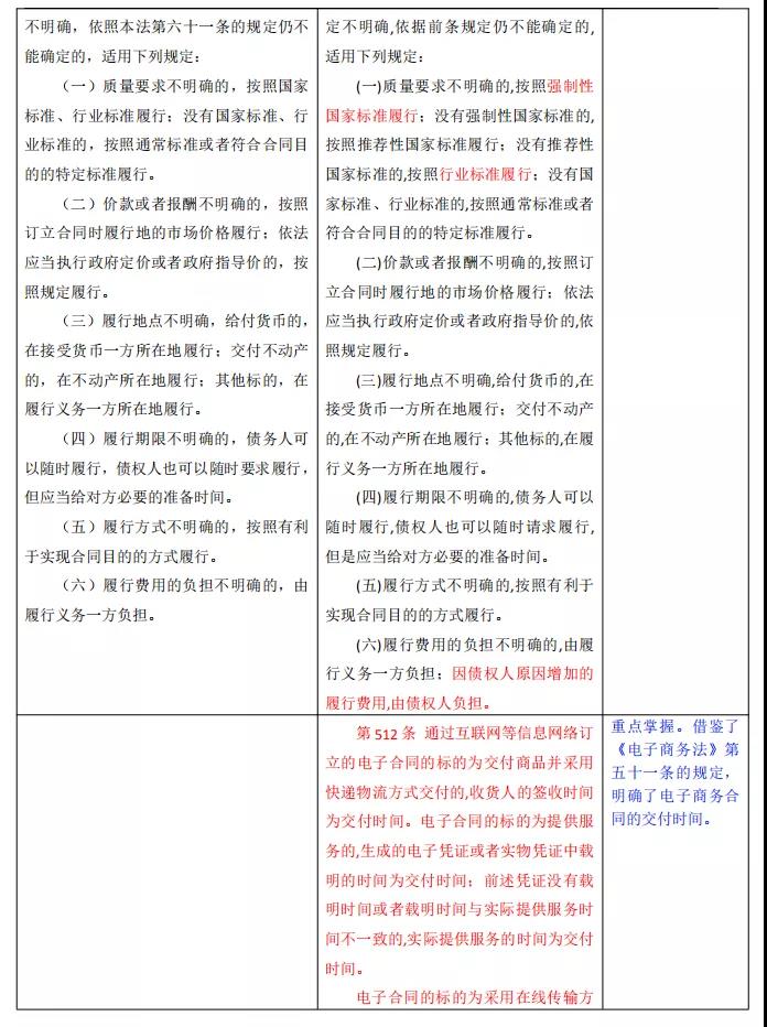
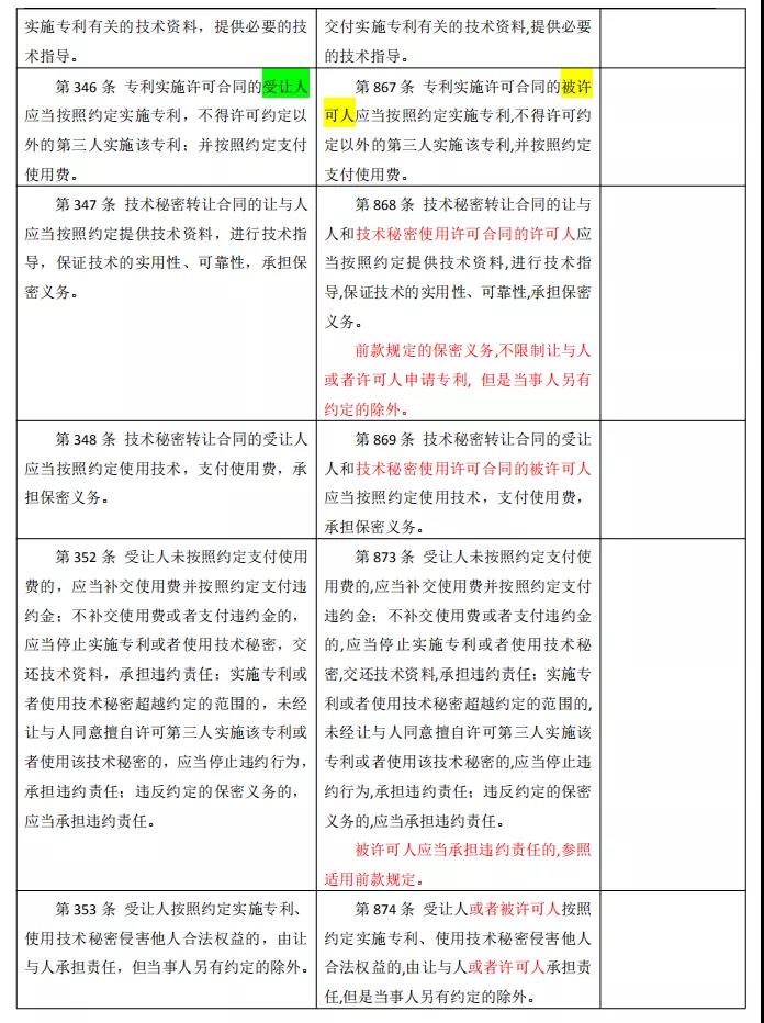
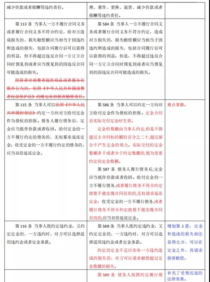
合同法与民法典草案(合同编)对比图


39.jpg
40.jpg41.jpg
42.jpg
43.jpg
44.jpg
45.jpg
46.jpg
47.jpg
48.jpg
49.jpg
50.jpg
51.jpg
52.png
53.jpg
54.jpg
55.jpg
56.jpg
57.jpg
58.jpg
59.jpg
60.jpg
61.jpg
62.jpg
63.jpg
64.png
65.png
66.jpg
67.png
68.jpg
69.jpg
70.jpg
71.jpg
72.jpg
73.jpg
74.jpg
75.jpg
76.jpg
77.jpg
78.jpg
79.jpg
80.jpg
81.jpg
82.jpg
83.jpg
84.jpg
85.jpg
86.jpg
87.jpg
88.jpg
89.jpg
90.jpg
91.jpg
92.jpg
93.jpg
94.jpg
95.jpg
96.png
97.jpg
98.jpg
99.jpg
100.jpg
101.jpg
102.jpg
103.jpg
104.jpg
105.jpg
106.jpg
107.jpg


05

婚姻法与民法典草案(婚姻家庭编)对比图



108.jpg
109.jpg
110.jpg
111.jpg
112.jpg
113.jpg
114.png
115.jpg
116.jpg
117.jpg
118.jpg


06


继承法与民法典草案(继承编)对比图


119.jpg
120.jpg
121.jpg
122.jpg
123.jpg
124.jpg125.jpg
126.jpg
07



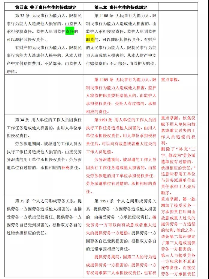
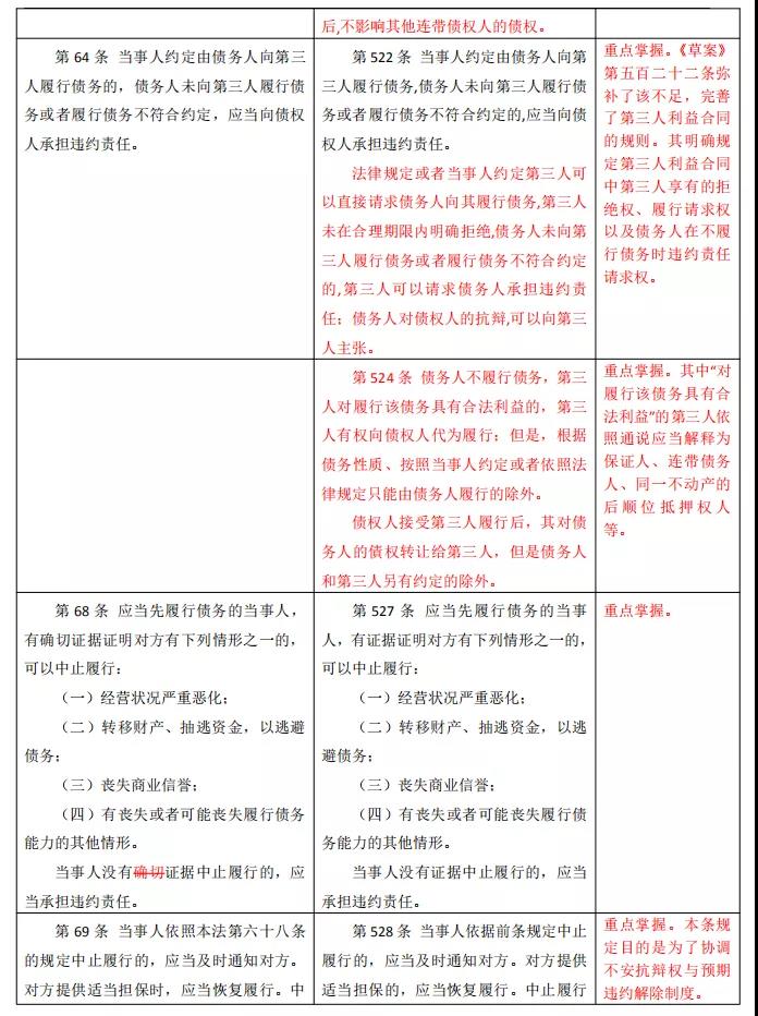
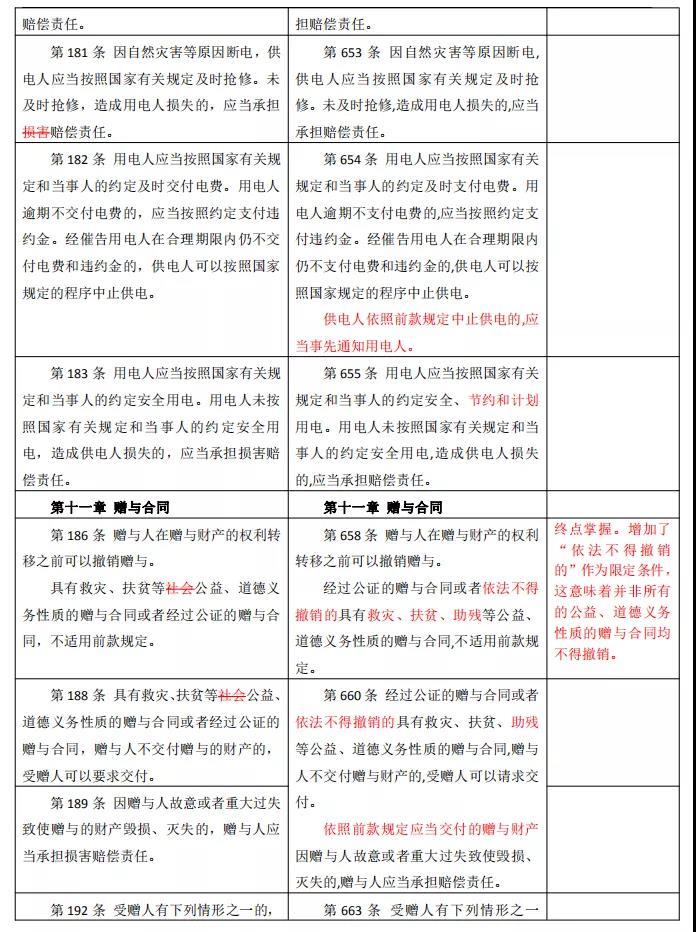
侵权责任法与民法典草案(侵权责任编)对比图



127.png
128.png
129.jpg
130.jpg
131.jpg
132.jpg
133.jpg
134.jpg
135.jpg
136.jpg
137.jpg
138.jpg
139.jpg
140.jpg141.jpg
142.png